当前位置: 首页 > 行业标准
GB_T 27772-2011蝇控制标准
时间:2022-01-17 浏览量:

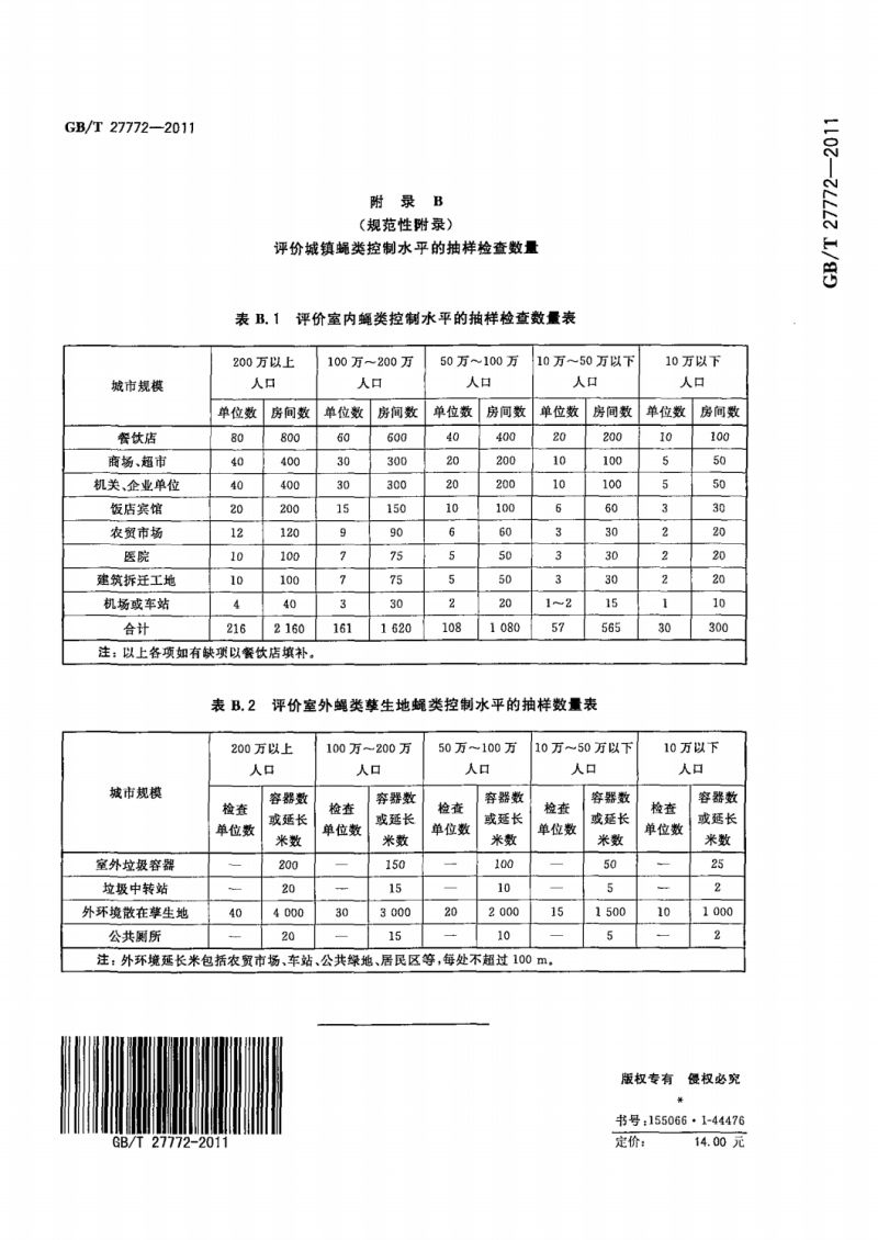
7  GB_T 27772-2011蝇控制标准_00

7  GB_T 27772-2011蝇控制标准_01

7  GB_T 27772-2011蝇控制标准_02

7  GB_T 27772-2011蝇控制标准_03

7  GB_T 27772-2011蝇控制标准_04

7  GB_T 27772-2011蝇控制标准_05

7  GB_T 27772-2011蝇控制标准_06

主办单位:湖南省病媒疾病预防控制中心站(普通合伙)

咨询热线:4000-821-206

服务热线:13823179418

微信服务号